按照医院工作计划安排,将对以下项目进行院内磋商,现邀请合格的投标单位前来响应。
一、项目名称:排污许可证自行监测服务项目
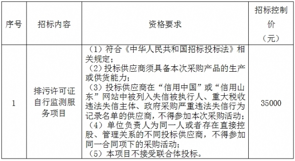
二、采购项目情况:

本次招标方式采用资格后审方式。
三、获取磋商文件时间、地点:
1.时间:2025年3月10日至2025年3月12日(法定节假日除外),上午8:30-下午5:00 (北京时间,法定节假日除外)。
2.地点:枣庄市中医医院二期科研楼五楼:
3.报名所需纸质版资料(见附件1,均须加盖投标单位公章,按序装订):
(1)营业执照(副本);
(2)法定代表人证明或法人授权委托书(附法定代表人身份证复印件及授权委托人身份证复印件);
(3)具有依法缴纳税收和社会保证金的承诺书(山东省外纳税的企业须提供相关证明材料);
(4)具有良好的商业信誉和健全的财务会计制度及履行合同所必需的设备和专业技术能力的承诺书;
(5)参加采购活动近三年内,在经营活动中没有违法记录的声明;
(6)加盖投标单位公章的信用查询记录(通过“信用中国”或“信用山东”网站查询),查询日期为自采购信息公开发布之日起。
(备注:投标单位报名资料初审通过后,将接收磋商文件,但最终资格需以现场组织的资格后审结果为准。)
四、递交响应文件时间及地点:
1.截止时间:2025年3月14日14时30分(北京时间)
2.地点:枣庄市中医医院二期科研楼六楼第三会议室。
五、开标时间及地点:
1.时间:2025年3月14日14时30分(北京时间)
2.地点:枣庄市中医医院二期科研楼六楼第三会议室。
六、联系方式:
招标人:北京中医药大学东方医院枣庄医院(枣庄市中医医院、北京中医药大学第四临床医学院)
地 址:枣庄市薛城区太行山路2666号
联系人:王老师
联系电话:0632-3068263
招标采购办公室
2025年3月7日
