北京中医药大学东方医院枣庄医院(枣庄市中医医院、北京中医药大学第四临床医学院)中医服务能力提升口腔科设备采购项目招标项目的潜在投标人应在供应商网上报名成功后,须在规定的时间内网上下载电子版采购文件。获取招标文件,并于2025-05-20 09:30:00(北京时间)前递交投标文件。
一、项目基本情况:
项目编号:SDGP370400000202502000137
项目名称:北京中医药大学东方医院枣庄医院(枣庄市中医医院、北京中医药大学第四临床医学院)中医服务能力提升口腔科设备采购项目
预算金额:122.0万元
最高限价:122.0万元
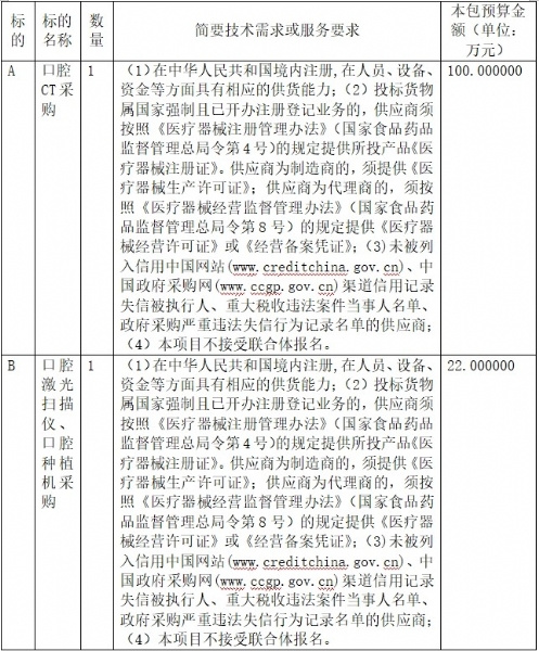
采购需求:

合同履行期限:详见招标文件。
本项目不接受联合体投标。
二、申请人的资格要求:
1、满足《中华人民共和国政府采购法》第二十二条规定。
2、落实政府采购政策需满足的资格要求:根据财库〔2020〕46号财政部、工业和信息化部制定的《政府采购促进中小企业发展管理办法》、鲁财采〔2021〕7号山东省财政厅山东省工业和信息化厅关于转发《政府采购促进中小企业发展管理办法》的通知、财库【2014】68号《关于政府采购支持监狱企业发展有关问题的通知》、财库【2017】141号《关于促进残疾人就业政府采购政策的通知》、鲁财采[2019]39号转发《财政部发展改革委生态环境部市场监管总局关于调整优化节能产品、环境标志产品政府采购执行机制的通知》、鲁财采〔2023〕12号山东省财政厅山东省住房和城乡建设厅山东省工业和信息化厅《关于印发山东省政府采购支持绿色建材促进建筑品质提升试点工作推进方案的通知》、鲁财采〔2023〕4号《山东省财政厅关于做好2023年政府采购脱贫地区农副产品工作的通知》的通知精神要求,落实节能环保、绿色采购、脱贫地区农副产品采购、中小微型企业扶持、监狱企业扶持、残疾人企业扶持等相关政府采购政策。
3、本项目的特定资格要求:(1)在中华人民共和国境内注册,在人员、设备、资金等方面具有相应的供货能力;(2)投标货物属国家强制且已开办注册登记业务的,供应商须按照《医疗器械注册管理办法》(国家食品药品监督管理总局令第4号)的规定提供所投产品《医疗器械注册证》。供应商为制造商的,须提供《医疗器械生产许可证》;供应商为代理商的,须按照《医疗器械经营监督管理办法》(国家食品药品监督管理总局令第8号)的规定提供《医疗器械经营许可证》或《经营备案凭证》;(3)未被列入信用中国网站(www.creditchina.gov.cn)、中国政府采购网(www.ccgp.gov.cn)渠道信用记录失信被执行人、重大税收违法案件当事人名单、政府采购严重违法失信行为记录名单的供应商;(4)本项目不接受联合体报名。
三、获取招标文件:
1.时间:2025年4月28日8时30分至2025年5月7日17时0分,每天上午08:30至12:00,下午14:00至17:00(北京时间,法定节假日除外)
2.地点:供应商网上报名成功后,须在规定的时间内网上下载电子版采购文件。
3.方式:网上报名。供应商须在获取招标文件期限内登录中国山东政府采购网注册并针对本项目投标备案,同时登录枣庄市公共资源交易网进行领取招标文件操作。(如供应商未在规定期限内在枣庄市公共资源交易网平台领取招标文件和未在中国山东政府采购网投标备案的,其投标文件将不予接收)。
4.售价:0
四、提交投标文件截止时间、开标时间和地点:
1.截止时间:2025年5月20日9时30分(北京时间)
2.开标时间:2025年5月20日9时30分(北京时间)
3.开标地点:通过枣庄市公共资源交易网网上提交上传。(供应商应在提交投标文件截止时间前按照枣庄市公共资源交易网办事指南中相关流程将电子投标文件上传至枣庄市公共资源交易网系统内,逾期系统将自动关闭,未完成上传的投标文件将被拒绝。)本项目实行网上不见面开标,供应商无需到达开标现场,请各供应商通过枣庄市公共资源交易中心网站首页“不见面开标”入口远程解密投标文件。(具体操作流程见枣庄市公共资源网→办事指南→不见面开标办事指南,详情咨询:4009980000。)
五、公告期限:
自本公告发布之日起5个工作日。
六、其他补充事宜:
其他补充事宜:1、本项目使用不见面开标,各供应商在不见面开标大厅中对已上传的投标文件进行解密、对开标记录表进行签章以及配合评委答疑工作。具体操作流程详见枣庄市公共资源交易网办事指南-办事流程中的《不见面开标办事指南》。投标单位须在开标时间之前进入不见面开标大厅,开评标期间投标单位须保持随时在线状态,否则引起的一切后果由投标单位自行承担。2、因本项目采用不见面开标,故建议各潜在供应商自行选择网络良好的地点进入不见面开标大厅进行开标及线上答疑等活动。
七、对本次招标提出询问,请按以下方式联系:
1、采购人信息
名 称:北京中医药大学东方医院枣庄医院(枣庄市中医医院、北京中医药大学第四临床医学院)
地 址:枣庄市薛城区太行山路2666号(北京中医药大学东方医院枣庄医院(枣庄市中医医院、北京中医药大学第四临床医学院))
联系方式:0632-3068263
2、采购代理机构
名 称:山东金泽项目管理有限公司
地 址:山东省枣庄市薛城县(区)光明大道2101号
联系方式:17863235578
3、项目联系方式
项目联系人:李琦
联系人电话:17863235578
发布媒介:山东政府采购网、枣庄市公共资源交易网。