按照医院工作计划安排,将对以下项目进行院内磋商,现邀请合格的供应商前来响应。
一、项目名称:北京中医药大学东方医院枣庄医院(枣庄市中医医院、北京中医药大学第四临床医学院)寄递服务遴选入围项目
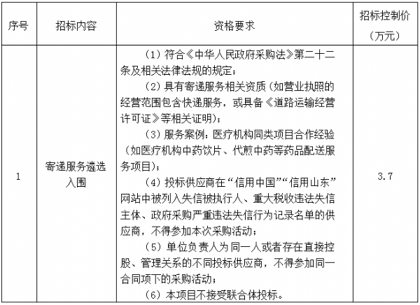
二、采购项目情况:

本次招标采用资格后审方式,遴选入围2家快递公司,为患者提供物品安全上门寄递配送服务,由患者自主选择快递公司。
三、获取磋商文件时间、地点:
1.时间:2025年8月25日至2025年8月27日(法定节假日除外),上午8:30-下午5:00(北京时间)。
2.地点:北京中医药大学东方医院枣庄医院二期科研楼五楼
3.报名所需纸质版资料(见附件,均须加盖投标单位公章,按序装订):
(1)投标单位营业执照副本(须附营业执照副本复印件);
(2)法定代表人身份证明(须附身份证复印件)或法定代表人授权委托书(须附相应的身份证复印件);
(3)具有寄递服务相关资质(如营业执照的经营范围包含快递服务,或具备《道路运输经营许可证》等相关证明)(须附相应的证书、文件复印件);
(4)医疗机构同类项目合作经验(如医疗机构中药饮片、代煎中药等药品配送项目)(须附合同复印件);
(5)具有依法缴纳税收和社会保证金的承诺书(山东省外纳税的企业须提供相关证明材料);
(6)具有良好的商业信誉和健全的财务会计制度及履行合同所必需的设备和专业技术能力的承诺书;
(7)参加采购活动近三年内,在经营活动中没有违法记录的声明;
(8)加盖投标单位公章的信用查询记录(通过“信用中国”或“信用山东”网站查询),查询日期为自采购信息公开发布之日起。
(备注:投标供应商报名资料初审通过后,将接收磋商文件,但最终资格需以现场组织的资格后审结果为准。)
四、递交响应文件时间及地点:
1.截止时间:2025年9月3日14时30分(北京时间)
2.地点:北京中医药大学东方医院枣庄医院二期科研楼六楼第一会议室。
五、开标时间及地点:
1.时间:2025年9月3日14时30分(北京时间)
2.地点:北京中医药大学东方医院枣庄医院二期科研楼六楼第一会议室。
六、联系方式:
采购人:北京中医药大学东方医院枣庄医院(枣庄市中医医院、北京中医药大学第四临床医学院)
地 址:枣庄市薛城区太行山路2666号
联系人:何老师
联系电话:0632-3068263
招标采购办公室
2025年8月22日
